TGF-β1诱导皮肤成纤维细胞向肌成纤维细胞表型转分化的机制研究
- 分类:光动力-相关论文
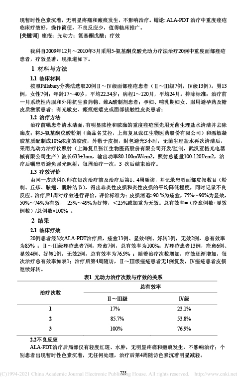
- 作者:熊杰,卫伟,马兵,夏照帆,李勤,余文林,程飚
- 来源:亚格光电
- 发布时间:2021-09-29 08:55
- 访问量:0
TGF-β1诱导皮肤成纤维细胞向肌成纤维细胞表型转分化的机制研究



在线留言
底部留言
描述:
底部留言
微信公众号
手机网站
在线留言
底部留言
描述:
底部留言
微信公众号
版权所有 © 武汉亚格光电技术股份有限公司